学校首页
首 页
部门简介
部门职责
人员职责
规章制度
教育部文件
省市文件
学校文件
教务处文件
服务指南
教学研究
专业建设
课程建设
教材建设
教研教改
优秀课程
卓越校建设
信息中心
教务公告
教务新闻
联系我们
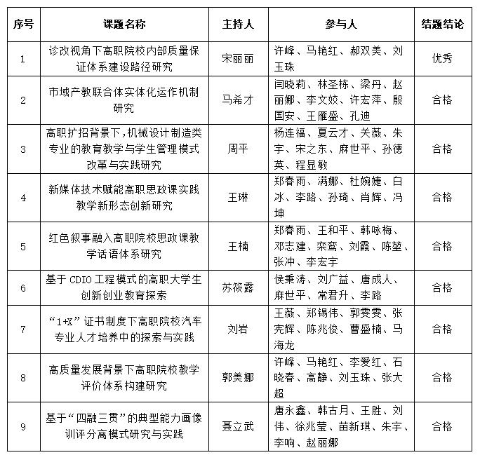
我校9项课题获批2024年度辽宁省职业教育与继续教育教学改革研究项目结题
日期 : 2025-11-05
根据《关于开展2024年度辽宁省职业教育与继续教育教学改革研究项目结题鉴定工作的通知》(辽教通〔2025〕359号)要求,辽宁省教育厅组织开展了结题鉴定评审工作。经专家组评审,我校9项课题获批结题。